Tiff's Treats

Senior UX Design
Overview
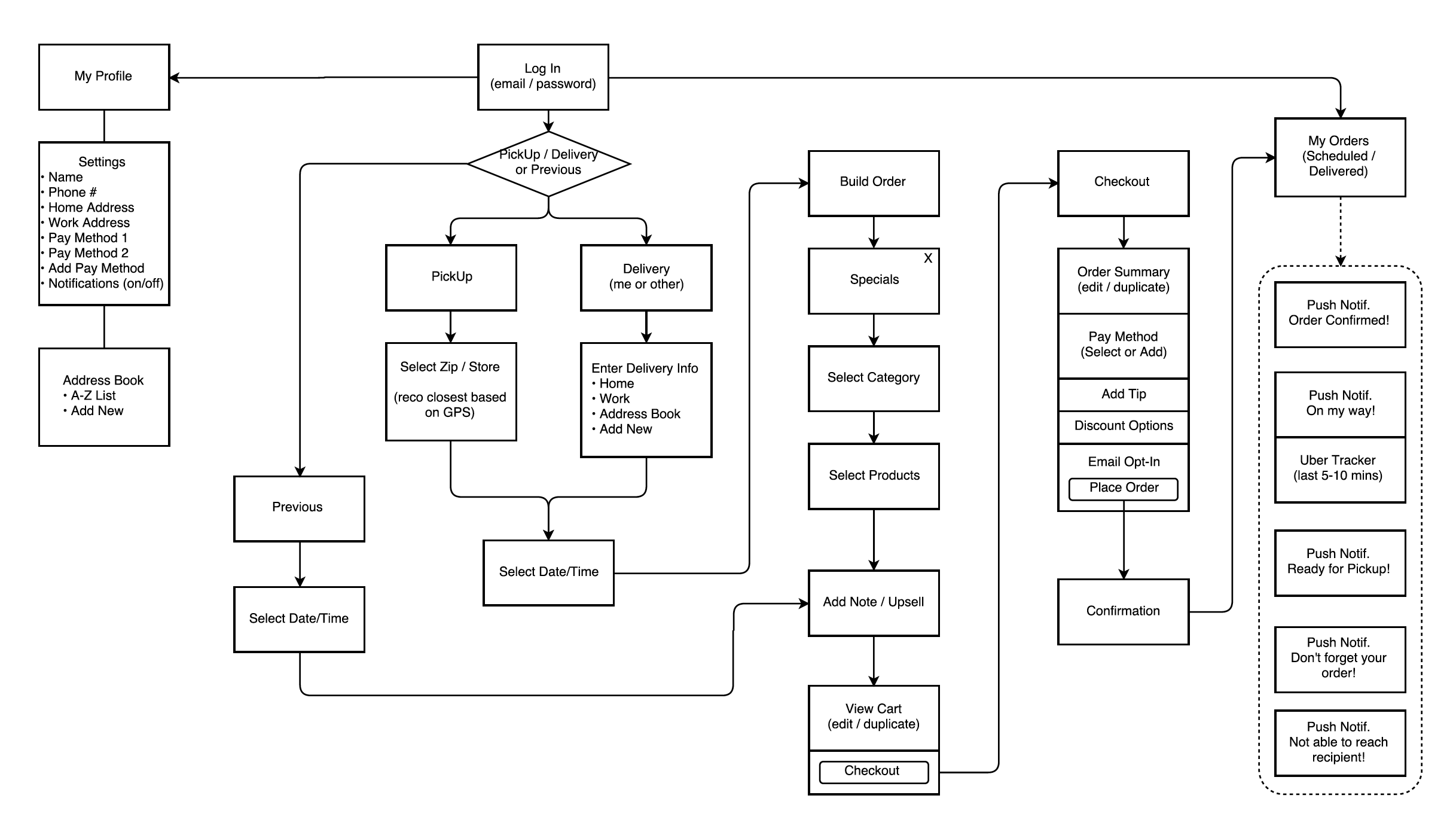
After a deep dive into the Tiff’s business model it became clear that we would need to capture the who, where and when before we could get into the actual cookie selection. This lead to a simple forked navigation up front which leveraged Tiff’s ubiquitous white box and blue ribbon brand image. Chief among many features of the app, users are able to easily repeat previous orders, manage their address book of recipients, and even track the delivery of their treats with a map and notifications.
Contributions
  • Native iOS app
  • eCommerce
  • Address book
  • Cookie tracker
App Screens
Basic User Flow
Early sketch phase
In most cases my process starts with pencil and paper to work out basic user flows and UI.