National Geographic / Helix

Senior UX Design
Overview
Helix is a next-level DNA sequencing company that is creating a whole new category of DNA powered apps. For their flagship ancestry project we were able to partner with National Geographic.
Contributions
  • Native iOS app
  • Dynamic video
  • Neanderthal selfie
National Geographic ancestry map screen
National Geographic genetics guide screen
Ancestry App with Dynamic Video
To differentiate from competitors and to add emotional impact to the big reveal, I decided that we should use the results data as a recipe to populate a dynamic video template with rich NatGeo content. Each user is presented with a unique video summarizing their ancestral history and their place in the human story.
Results Video Example
App Screens
Viral Loop
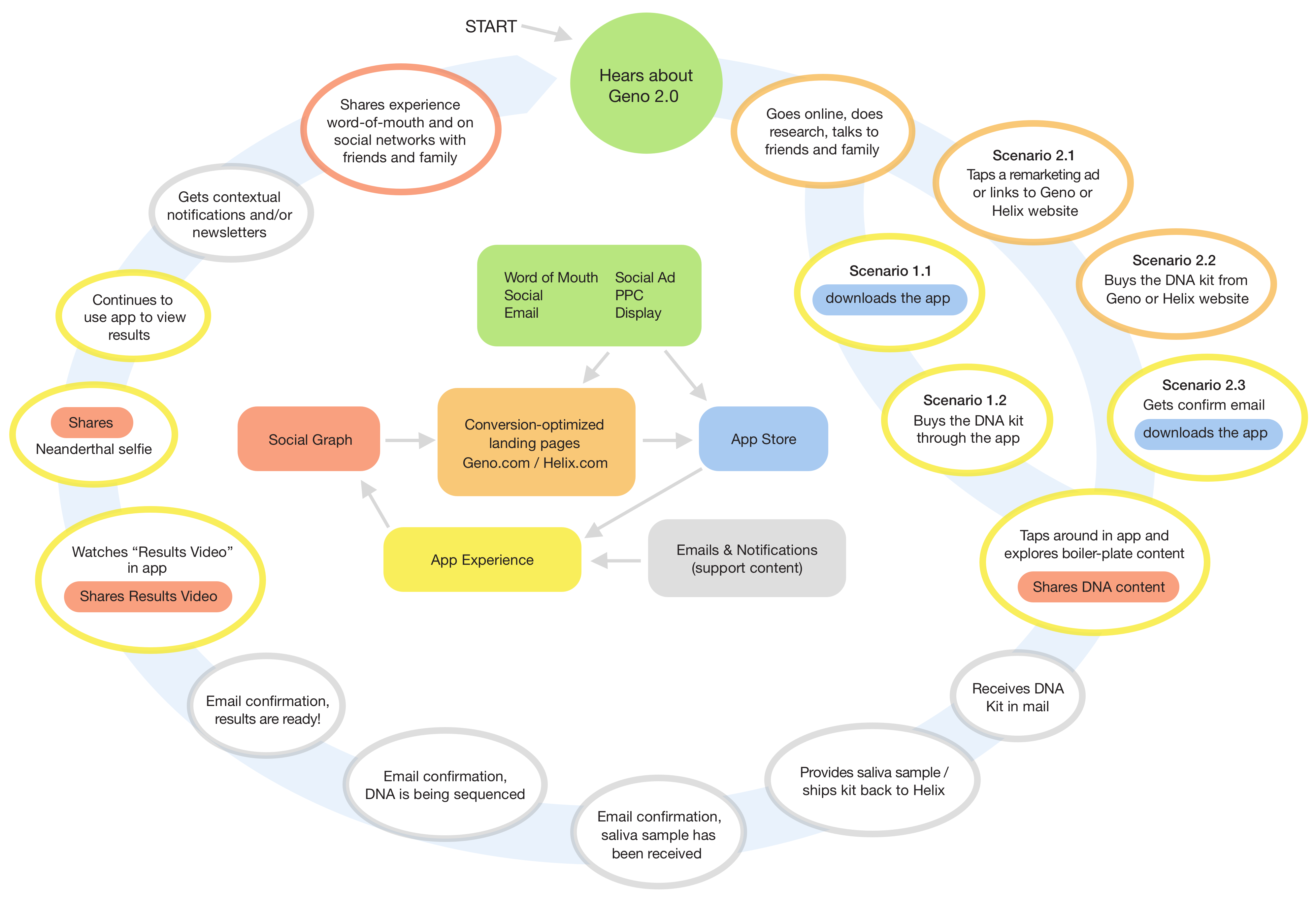
To better understand the 2 core user journeys and how they potentially influence new engagement, I created a viral loop diagram. Basically it color-codes and describes steps within the journey, how they interrelate and highlights the multiple sharing opportunities.
Customer Journey
I then created a more detailed customer journey based on a key persona. Here I took a deeper dive into the user mind-set and emotions before, during and after the product engagement. I included a more pragmatic row called Methods and Opportunities to highlight touch-points and key communication throughout.
App Map Sketch
AR Kit Storyboard
We pushed the scope a bit by introducing an immersive AR experience where users could interact with an ancient migration map inside a cave. The idea was to pique interest with potential customers by giving them a taste of the experience as well as increase the likelihood of prominent app store placement.